加入收藏
 
返回旧站
首页
学院概况
学院概况
学院简介
学院领导
组织架构
学院文化
媒体师院
党建思政
支部设置
党建动态
工会工作
统战工作
老协工作
规章制度
师资队伍
专家学者
硕博导师
教师名录
规章制度
师范教育改革
历史沿革
改革动态
教师资格认证
中学教育案例库
规章制度
本科生教育
本科生教育
专业简介
培养方案
工作动态
教学研究
实践教学
规章制度
研究生教育
工作动态
学位点简介
培养方案
教育硕士中心
同等学力申硕
规章制度
科学研究
科研平台
学术报告
学术刊物
学术前沿
学生工作
团学组织
学生动态
学子风采
毕业生工作
规章制度
合作发展
社会服务
合作机构
校友风采
社会捐赠
历史影像
资料下载
学生发展
教师发展
期刊目录
当前位置:
首页
>>
教育科学探索
>>
期刊目录
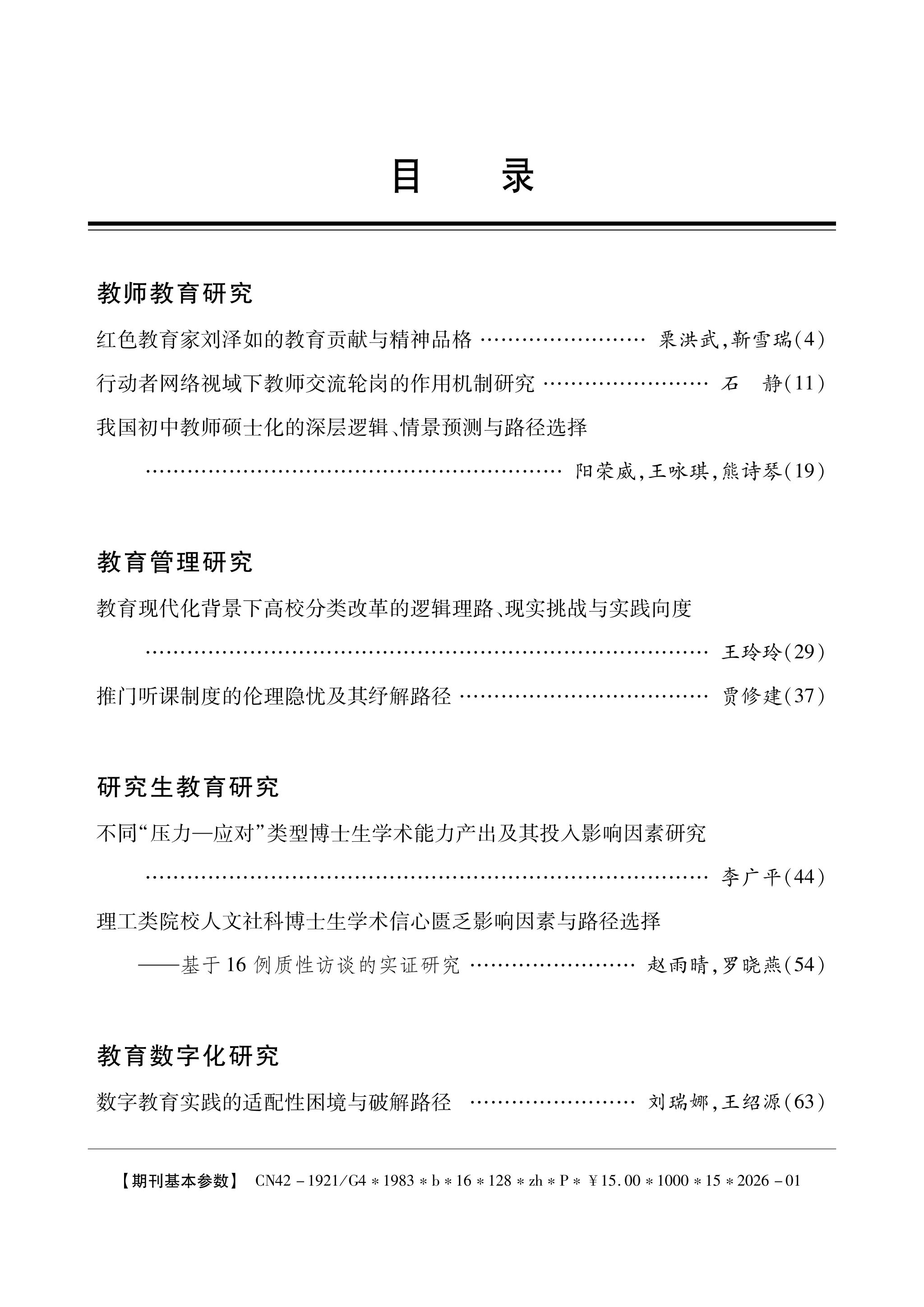
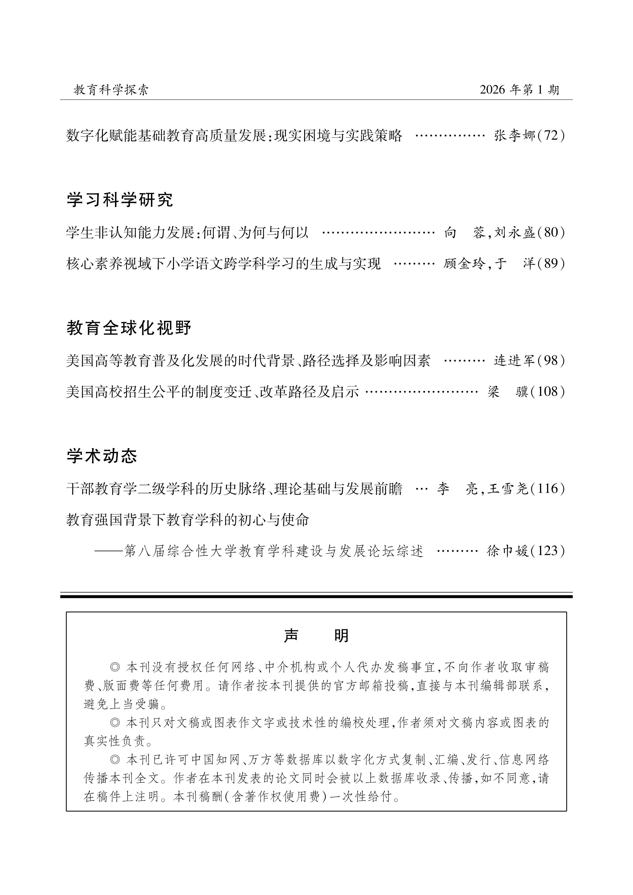
《教育科学探索》2026年第1期目录
编辑:张驰 信息来源: 发布日期:2026-01-30 点击数:
版权所有 © 湖北大学师范学院(田家炳教育学院) All Rights Reserved
院办电话:027-88663361 学工办电话:027-88663592